AllerCatPro 2.0

Contents

1. About AllerCatPro 2.0

Due to the risk of inducing an immediate Type I (IgE-mediated) allergic response, proteins intended for use in consumer products must be investigated for their allergenic potential before introduction into the marketplace. Therefore, it is crucial to have proteomic/bioinformatic tools to accurately predict and investigate allergenic potential of proteins. In this study, we have developed our AllerCatPro 2.0 web server for comprehensive analysis and prediction of allergenicity potential from the protein/nucleotide sequence, and visualization of 3D models for the input protein based on the similarity of 3D surface epitopes. AllerCatPro 2.0 provides a user-friendly interface to identify protein allergenicity potential with detailed results for cross-reactivity, protein information (UniProt/NCBI), functionality (Pfam, InterPro, SUPFAM), as well as clinical relevance of IgE prevalence (Allergome) and allergen information of the most similar allergen.

AllerCatPro 2.0 is developed by using the AllerCatPro method in our previous study (Maurer-Stroh et al., Bioinformatics, 2019). AllerCatPro predicts allergenic proteins using similarity of both their amino acid sequences and 3D structures compared with our comprehensive dataset of known allergens from WHO/International Union of Immunological Societies, Comprehensive Protein Allergen Resource, Food Allergy Research and Resource Program, UniProtKB and Allergome. On the different benchmark datasets, AllerCatPro achieved better accuracies than those of other popular methods.

In this new version, we have improved AllerCatPro by extending the dataset of known allergens and enabling nucleotide alongside protein sequences as input. In addition, we have identified and added human protein allergens for autoimmune diseases and low allergens to the new datasets of reliable proteins associated with allergenicity that result in improving the prediction accuracy of AllerCatPro 2.0. On benchmark datasets, AllerCatPro 2.0 significantly outperformed the recent method AlgPred 2.0 (Sharma et al., Briefings in Bioinformatics, 2021) for predicting allergenic proteins. Various examples of profilins, autoimmune diseases, low allergens, very large proteins, and nucleotide input showcase the utility of AllerCatPro 2.0 for predicting allergenicity potential from protein sequences as well as show the improvement of AllerCatPro 2.0 compared to AllerCatPro.

  • Allergenicity potential
  • We define “allergenicity potential” or “allergenic potential” as the potential of a protein to cause/elicit immediate-type (IgE-mediated) allergic reactions in humans (Blackburn et al., Crit Rev Toxicol., 2015). We are not able (yet) to accurately predict sensitizing from non-sensitizing (but potentially cross-reactive) allergens (Krutz et al., Crit Rev Toxicol., 2020). Therefore, we would consider “allergenicity potential” as the ability to sensitize an individual and/or potentially cross-react in pre-sensitized individuals.

  • Low allergenic protein
  • In the absence of methods to characterize the relative allergenic potential of proteins, the default assumption judges all proteins to be potentially allergenic unless there is evidence for the contrary. Nevertheless, it seems inappropriate to designate proteins as non-allergens in the absence of robust methods to identify the inherent lack of allergenic potential. However, individual proteins with a significant relative abundance in protein sources for which there are known to be significant opportunities for human exposure, but no evidence for allergenicity, can be considered with low allergenic potential. This paradigm to allow the identification of allergenic proteins that display low sensitizing potential has been proposed by Krutz et al. (Krutz et al., Toxicol Sci., 2019).

  • Gluten-like Q-repeats
  • Gluten-like Q-repeats are identified using the method in our previous study (Maurer-Stroh et al., Bioinformatics, 2019). From the FARRP AllergenOnline database, “Celiac disease peptides” are downloaded in our dataset. The amino acid frequencies are calculated for every 9-mer window within the peptides and a composition fingerprint score is computed by using a log odd ratio of the frequency in the “Celiac 9-mer” windows divided by a background database frequency (UniProtKB). This log odd score is used to score all 9-mers in a query sequence and it triggers a hit as Gluten-like Q-repeat if the score for a 9-mer is within one standard deviation of the average of the FARRP “Celiac disease peptides”.

    Here, Gluten-like Q-repeats do not necessarily make a protein an allergen. It is simply a red flag for assessors to judge, whether their input sequence requires further investigation. For example, if the protein is to be used in food, such Gluten-like Q-repeats may require further investigation to ensure it is safe for individuals with e.g. Celiac Disease.

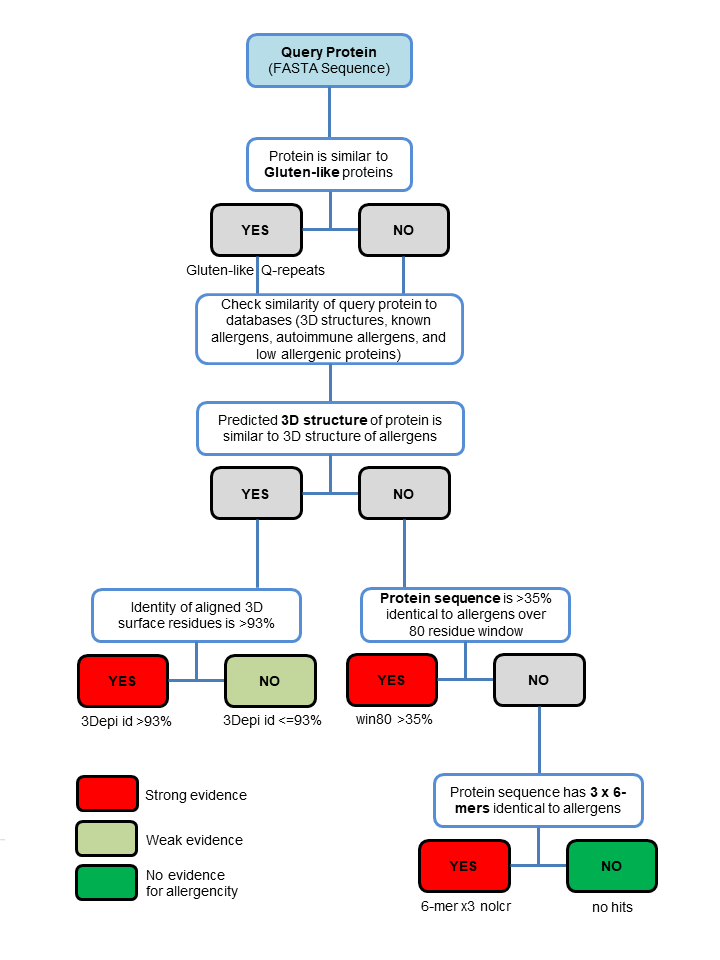
  • Decision workflow
  • Decision workflow of AllerCatPro 2.0 from the query protein to the results of either strong, weak or no evidence for allergenic potential. AllerCatPro 2.0 checks the similarity of the query protein with 714 representatives in our 3D model/structure database of known allergens as well as the most comprehensive dataset of reliable proteins associated with allergenicity (4979 protein allergens). In addition to only comparing the similarity of the query protein with the dataset of known allergens in AllerCatPro 1.7, AllerCatPro 2.0 now predicts the similarity of the query sequence to datasets of 165 autoimmune allergens and 162 low allergenic proteins separately. If a significant sequence similarity is found, then AllerCatPro 2.0 identifies hits of similar proteins associated with autoimmune diseases and/or similar proteins of low allergenic potential and presents the sequence identity to the closest hit.

    [back to top]

    2. Input and output of AllerCatPro 2.0

    Input: submitting one or more protein sequences in FASTA format (A) leads to AllerCatPro 2.0 output table with the result for strong, weak or no evidence for allergenicity per protein based on corresponding workflow decisions and, in case of a hit, the possibility to view the most similar allergens with detailed results for cross-reactivity, protein information (UniProt/NCBI), functionality (Pfam, InterPro, SUPFAM), as well as clinical relevance of IgE prevalence (Allergome) and allergen information (B), the most similar 3D surface epitope via links with the structural view showing identical epitope residues as balls colored as blue for positive charges, red for negative charges and gray for all other amino acid types (C). AllerCatPro 2.0 also identifies all similar allergens that have significant sequence similarity to the query protein and refers to the number with the link in potential cross-reactivity of the output table (D), as well as all possible similar autoimmune allergens displayed in the link (E) and all possible similar low allergens in the link of the output table.

    Users can use inputs from both a file and window where users can paste sequences. The limit of number of input sequences is 50. Please connect with us for running larger queries.

    The detailed help information and explanation of input sequence, uploaded file and output results are provided when user hovers with mouse over their 'information' buttons in the input and output pages.

    [back to top]

    3. Profilin proteins

    Profilin proteins play relevant roles as confounding factors as well as sensitizer in both diagnosis and treatment for patients with plant food and pollen allergy (Rodríguez Del Río et al., J Investig Allergol Clin Immunol, 2018). In this case study, we analyse and predict allergenicity potential of different profilin proteins (allergenic profilins from pollen and plant as well as low allergenic profilins from yeast, human, cow, chicken, and fungus) using AllerCatPro 2.0


  • Pollen profilins

  • Input: The dataset of pollen profilins of European white birch, olive, timothy, rice from Betula pendula, Olea europaea, Phleum pratense, Oryza sativa is available at the following link Pollen_profilin.fa

    Output: The results of AllerCatPro 2.0 in the above output table show that all pollen profilins of European white birch, olive, timothy, rice are classified correctly as allergenic proteins with ‘strong evidence’. In adition, the predicted of most similar allergens for pollen profilins of European white birch, olive, and timothy have significantly high number of IgE prevalence. The functionality of most similar allergen from SUPFAM also indicates that these proteins are profilins (actin-binding protein).


  • Plant profilins

  • Input: The dataset of plant profilins of peach, apple, hazelnut, potato, spinach, and Para rubber tree is available at the following link Plant_profilin.fa

    Output: As shown in the above output table, AllerCatPro 2.0 classifies correctly as allergenic proteins with ‘strong evidence’ for all these plant profilins. The predicted of most similar allergens for plant profilins from peach, apple, hazelnut, spinach, and Para rubber tree have significantly high number of IgE prevalence.


  • Low allergenic profilins

  • Input: The dataset of low allergenic profilins from yeast, human, cow, chicken, and fungus is available at Profilin_low_allergens.fa

    Output: The results of AllerCatPro 2.0 show that all low allergenic profilins from yeast, human, cow, chicken, and fungus are predicted correctly for their allergenicity potential with ‘weak evidence’ prediction.

    [back to top]

    4. Very large proteins

    One of limitations of AllerCatPro is that it could not perform well for very large proteins (>1000 amino acids). In AllerCatPro 2.0, we have improved our method to predict protein allergenicity potential for very long input sequences.

    Input: The dataset of very large proteins with their lengths varying from 834 to 3967 residues that is available at Very_large_proteins.fa

    Output: The above output table shows the results of AllerCatPro 2.0 for predicting allergenicity potential for the dataset of very large proteins. The average running time for each protein in this dataset is approximately 8.5 seconds. On this dataset, the allergenicity potential of input protein sequence is identified using different levels of similarity to known allergens in our datasets based on Gluten-like Q-repeat, 3D epitopes, linear-window rule.

    [back to top]

    5. Nucleotide input

    In addition, we have extended the AllerCatPro method to allow users to input nucleotide sequences in AllerCatPro 2.0

    Input: The dataset of nucleotide sequences from Apis mellifera, Betula pendula, and Triticum aestivum is available at Nucleotide.fa

    Output: The output table (B) shows the results of AllerCatPro 2.0 for predicting allergenicity potential for the dataset of nucleotide sequences from Apis mellifera, Betula pendula, and Triticum aestivum (A). AllerCatPro 2.0 predicts all these input sequences as allergens with ‘strong evidence’.

    [back to top]

    6. Benchmark datasets

  • 218 allergens and 212 non-allergens with the same structure fold
  • AllerCatPro 2.0 is compared to other methods on the benchmark datasets of 218 positive (known allergen) and 212 negative (likely non-allergen) sequences. These datasets are extracted from the test sets of 221 positive and 221 negative sequences (Maurer-Stroh et al., Bioinformatics, 2019) after we carefully checked and removed one low allergen (‘Spi o RuBisCo’ of Spinacia oleracea) and two autoimmune allergens in the positive set, and nine known allergens ('Ory s 14' of Oryza sativa) in the negative set as these 'Ory s 14' proteins have recently shown evidence of allergenicity in Allergome. This is difficult benchmark because of allergens versus non-allergens with same structure fold (Maurer-Stroh et al., Bioinformatics, 2019).

    On these benchmark datasets, AllerCatPro 2.0 achieves the accuracy of 84.7% at 100% sensitivity and 68.9% specificity and Matthews correlation coefficient (MCC) of 0.727 while AlgPred 2.0 (Sharma et al., Briefings in Bioinformatics, 2021) only obtains the accuracy of 52.3% at 97.2% sensitivity and 6.1% specificity and MCC of 0.08.

    Also, we compare AllerCatPro 2.0 with other popular methods of PREAL (Wang et al., BMC Syst Biol., 2013), AllerHunter (Muh et al., PLoS One, 2009), AllergenFP (Dimitrov et al., Bioinformatics, 2014), and AllerTOPv2 (Dimitrov et al., J Mol Model, 2014) on these benchmark datasets. We emphasize that these datasets are small but well representative of protein allergens with structures. The accuracy and MCC of AllerCatPro 2.0 are significantly better than those of the other methods with accuracies from 52.3% (AlgPred 2.0) to 75.0% (AllerTOPv2) and MCC from 0.08 (AlgPred 2.0) to 0.504 (AllerTOPv2).

    The dataset of 218 positive (known allergen) sequences is available at 218pos.fa

    The results of AllerCatPro 2.0 on the 218 positive sequences is at AllerCatPro2_prediction_218pos.csv

    The dataset of 212 negative (likely non-allergen) sequences is available at 212neg.fa

    The results of AllerCatPro 2.0 on the 212 negative sequences is at AllerCatPro2_prediction_212neg.csv

    A
    B

    The accuracy (A) and Matthews correlation coefficient (B) of PREAL, AllerHunter, AllergenFP, AllerTOPv2, AlgPred 2.0 and AllerCatPro 2.0 on the benchmark datasets of 218 allergens and 212 non-allergens with the same structure fold.

  • 1132 new sequences of protein allergens, low allergenic proteins, and autoimmune allergens
  • There are 1132 sequences of protein allergens, low allergenic proteins, and autoimmune allergens newly included into the datasets of AllerCatPro 2.0. On these sequences, AllerCatPro 2.0 achieves accuracy of 99.5%.

    The dataset of these 1132 positive is available at 1132new_seq.fa

    The results of AllerCatPro 2.0 on these 1132 sequences is at AllerCatPro2_prediction_1132new_seq.csv

  • 2003 positive (allergen) and 2015 negative (non-allergen) sequences from AlgPred 2.0
  • We perform AllerCatPro 2.0 on the larger validation datasets of 2003 positive (allergen) and 2015 negative (non-allergen) sequences from AlgPred 2.0 (Sharma et al., Briefings in Bioinformatics, 2021). These sets are extracted from the validation datasets of 2015 positive and 2015 negative sequences of AlgPred 2.0 (https://webs.iiitd.edu.in/raghava/algpred2/stand.html) with the following adaptations: We removed one protein (P_10228) that is identical to low allergenic protein (Phoenix dactylifera) and eleven proteins (P_7089, P_7095, P_7102, P_7098, P_7101, P_7108, P_7125, P_7117, P_7114, P_7092, P_7111) associated with autoimmune diseases in the positive set.

    On these datasets, AllerCatPro 2.0 achieves high accuracy of 96.0% at 93.2% sensitivity and 98.8% specificity and MCC of 0.921 that are better than those of AllerCatPro 1.7 with accuracy of 93.0% at 91.1% sensitivity and 94.8% specificity and MCC of 0.860.

    The dataset of 2003 positive (allergen) sequences is available at 2003_validation_positive.fa

    The results of AllerCatPro 2.0 on these 2003 positive sequences is at AllerCatPro2_prediction_2003pos.csv

    The dataset of 2015 negative (non-allergen) sequences is available at 2015_validation_negative.fa

    The results of AllerCatPro 2.0 on these 2015 negative sequences is at AllerCatPro2_prediction_2015neg.csv

  • IUIS allergens
  • We test AllerCatPro 2.0 on all recent IUIS allergens (twenty proteins) that has been created/modified from December 2021 to April 2022. For these new IUIS allergens, AllerCatPro 2.0 predicts their allergenicity potential correctly for fourteen proteins with ‘strong evidence’, five proteins with 'weak evidence’, and incorrectly for only one protein with 'no evidence'.

    The dataset of these recent IUIS allergens is available at IUIS_Dec21_Apr22.fa

    The results of AllerCatPro 2.0 on these IUIS allergens is at AllerCatPro2_prediction_20IUIS_Dec21_Apr22.csv

    [back to top]

    7. Browser compatibility

    OS
    Version
    Chrome
    Firefox
    Microsoft Edge
    Safari
    MacOS
    Big Sur 11.6
    96.0.4664.110
    95.0.2
    n/a
    15.0
    Windows
    10
    96.0.4664.110
    95.0.1
    96.0.1054.62
    n/a
    Ubuntu
    16.04.5
    n/a
    88.0
    n/a
    n/a

    8. Conceptualizers and contacts

    A*STAR: Minh N. Nguyen, Vachiranee Limviphuvadh, and Sebastian Maurer-Stroh*

    Procter & Gamble: Nora L. Krutz

    Consultants: Andreas L. Lopata and G. Frank Gerberick

    If support is needed for running sequences in AllerCatPro, as well as comments, feedback, questions, interest in improving AllerCatPro, please contact A*STAR directly: allercatpro@bii.a-star.edu.sg

    9. Consultant

    We have a consultancy package if users and/or industries need more guidance on results from AllerCatPro. Please contact A*STAR directly: allercatpro@bii.a-star.edu.sg

    [back to top]